Documents reveal tobacco companies funded their own 'tea party' first
February 11, 2013
A study published Friday in the scientific journal Tobacco Control unearthed documents that reveal the tobacco industry's desire to fund a new "tea party" to advance their anti-regulation objectives years before the tea party, as it is known today, got its start. The same documents show that the two organizations most identified with the modern tea party, Americans for Prosperity (AFP) and FreedomWorks (FW), themselves got their start with a healthy dose of money from the same industry.
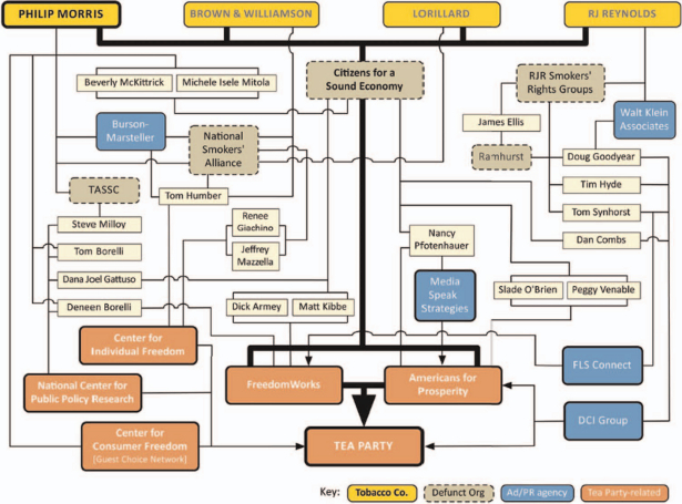
Those two groups participated in the first round of tea party protests that captured national media attention in 2009, but they were not originally created under those names. As researchers Amanda Fallin, Rachel Grana and Stanton Glantz noted, they were were originally a single entity called Citizens for a Sound Economy (CSE), an organization co-founded in the 1980s by billionaire industrialist David Koch to oppose regulation of tobacco and other air pollutants. Tobacco companies gave the organization millions of dollars to help fund efforts to engineer and organize "grassroots" advocates to speak against everything from federal tobacco regulation to smoking bans.
"The main point that we make is that tobacco companies worked with both the smokers' rights groups that they created, and Citizens for a Sound Economy in the '80s and '90s," Fallin told Raw Story. "Then Citizens for a Sound Economy went on to become FreedomWorks and Americans for Prosperity, which are national tea party organizing entities. Also, leadership and messaging from the smokers' rights groups have carried on to tea party organizations."
Grana said they used tobacco company budget documents to identify "for sure at least $5.3 million" that went to CSE, and noted that there's likely much more that was untraceable. "The funding is very hard to track because 501(c)3's and 4's are not required to disclose their donors," she said. "So, we actually could only trace funding in the historical record and through other [media] organizations that had found [funding connections]. So, there's probably a lot funding out there that we are not aware of at all."
Memos they unearthed included discussions by tobacco company public relations personnel in the early nineties talking about forming as broad an alliance possible with anti-tax groups like Grover Norquist's Americans for Tax Reform, then creating other organizations like the National Smokers Alliance to give it the appearance of a "movement."
The study adds that a "parallel effort" ramped up during that time based upon a strategy recommended in 1990 (PDF) by RJ Reynolds director of national field operations Tim Hyde, who wrote that moving forward the company's focus should be on "build[ing]' broad coalitions around the issue-cluster of freedom, choice and privacy." It was to be, as he described, "a national effort to change the way people think about government's (and big business') role in our lives."
A similar memo in 1993 (PDF), written by Philip Morris PR representative Gary Auxier, proposed that the Coalition Against Regressive Taxation join an industry-wide effort to fight taxes across the board, with a campaign "grounded in the theme of 'The New American Tax Revolution' or 'The New Boston Tea Party.'"
That "tea party" would not emerge until 2002, when CSE launched USTeaParty.com. The site is still preserved thanks to the Internet Archive's "Wayback Machine." But when CSE (and all the other third party groups spun off by the tobacco companies) failed to stop the Master Tobacco Settlement Agreement in the late nineties -- a battle worth over $2 billion to the tobacco companies -- the organization floundered and eventually split up in 2004.
The idea of a new "tea party" reemerged in 2007 when former FreedomWorks chairman Dick Armey recommended using "the Boston Tea Party" as a type of "model of grassroots pressure on an overbearing central government." To this day, the domain that once housed CSE's failed tea party launch is owned by FreedomWorks, according to a domain search on WhoIs.net. Armey, however, left FreedomWorks at the end of 2012, extracting an $8 million severance package after his attempt at a hostile takeover failed.
"We also know that other conservative organizations with similar goals, such as The Cato Institute, The American Enterprise Institute, Americans for Tax Reform, Washington Legal Foundation and ALEC have also received tobacco company funding, but this study does not focus on those specifically," Fallin added.
"Americans for Prosperity and FreedomWorks does continue on opposing smoking laws and tobacco taxes," Grana concluded. "They do that through organizing appearances at rallies and other hearings on tobacco control legislation. For advocates, it's very important to understand and know that the people who are supporters don't set the agenda. On tobacco control, the agenda is being set on a higher level than the organizers at these groups."
Fallin used the Legacy Tobacco Documents Library at the University of California, San Francisco, to examine tobacco company memos on marketing and lobbying strategies going back to the 1980s and 1990s, as the companies struggled to oppose new regulations and taxes, and created an organizational flowchart (see below) that draws direct lines from tobacco companies to the modern day tea party.
------

Photo: Shutterstock.com.